德国美阁乐(MEGERLE)品牌官方说明

一、品牌溯源:源自德国,资质真实可查

美阁乐(MEGERLE)是德国本土正规涂料品牌,在德国拥有合法注册主体与专业生产基地,工厂位于德国奥伯豪森费尔德街55号,商业注册号:HRA 708813(曼海姆登记法院)。

品牌具备完整涂料生产资质、成熟质量管控体系与欧洲生产合规认证,所有工商信息、工厂资质均可官方核查,是深耕涂料领域的德国正规品牌。

美阁乐涂料(成都)有限公司获得德国品牌方正式授权,全权负责中国市场运营、产品进口、销售及售后工作,持有完整独家授权文件,为中国境内唯一合法运营主体。同时,品牌拥有德国及中国合法注册商标,商标资质齐全有效。

德国美阁乐(MEGERLE)品牌官方说明插图

德国美阁乐(MEGERLE)品牌官方说明插图1

德国美阁乐(MEGERLE)品牌官方说明插图2

德国美阁乐(MEGERLE)品牌官方说明插图3

德国美阁乐(MEGERLE)品牌官方说明插图4

德国美阁乐(MEGERLE)品牌官方说明插图5

  德国工厂内部会议、实验室

德国美阁乐(MEGERLE)品牌官方说明插图6

德国美阁乐(MEGERLE)品牌官方说明插图7

  德国工厂内部生产线

德国美阁乐(MEGERLE)品牌官方说明插图8

德国美阁乐(MEGERLE)品牌官方说明插图9

  续期商标证书2:德国商标注册号:30 2024 201 403 续期商标证书1:德国商标注册号:30 2019 237 621

二、合规认证:3C认证与实地验厂双重保障

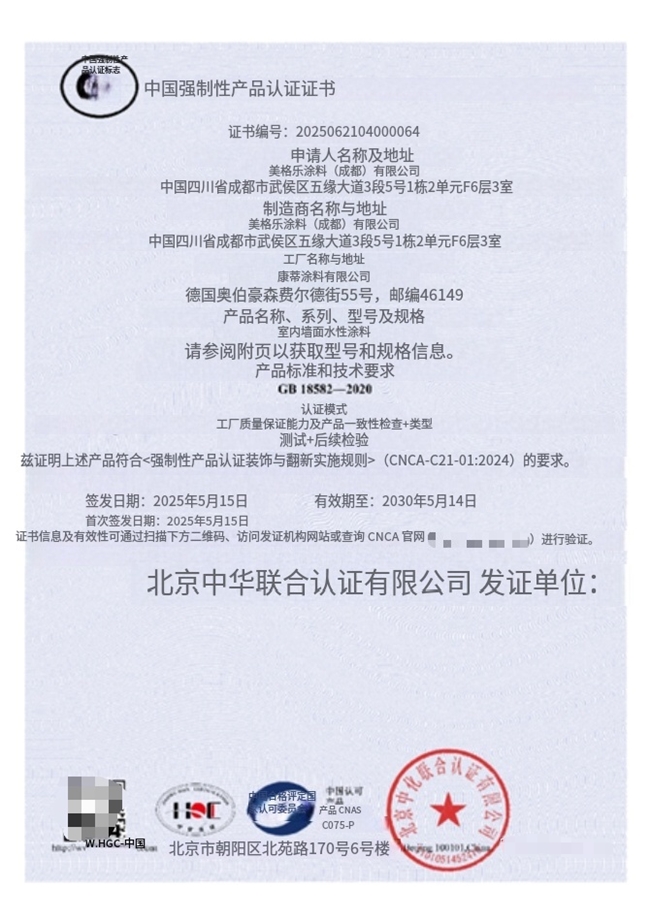
美阁乐德国原装进口涂料,严格遵循中国市场准入要求,于2025年取得中国强制性产品认证(3C认证)证书。认证期间,官方认证机构赴德国生产工厂完成全面审核,涵盖生产资质、质量管控、产品检测等全环节,审核通过后依法核发证书。

2026年,官方认证机构再次赴德国工厂完成年度监督审核与实地验厂,确认工厂及产品持续符合合规要求,顺利完成证书续期。

所有3C认证信息,均可通过国家认证认可监督管理委员会(CNCA)官方网站,输入证书编号实时查询,信息公开透明。

德国美阁乐(MEGERLE)品牌官方说明插图10

德国美阁乐(MEGERLE)品牌官方说明插图11

  2025年度进口涂料的中国3C认证证书

德国美阁乐(MEGERLE)品牌官方说明插图12

德国美阁乐(MEGERLE)品牌官方说明插图13

  北京中化联合认证有限公司两位工程师代表2026年赴德国 核验工厂完(待发证书)成

三、产品说明:进口与国产清晰区分,全程可追溯

1. 原装进口乳胶漆:由德国奥伯豪森工厂生产,原罐原装进入中国市场,具备完整海关进口报关单、原产地证明、海运提单、入境货物检验检疫证明,全流程可追溯,产品条码以40开头,包装明确标注“德国制造”及工厂地址。

德国美阁乐(MEGERLE)品牌官方说明插图14

  2025年6月批次的海关进口货物报关单

德国美阁乐(MEGERLE)品牌官方说明插图15

德国美阁乐(MEGERLE)品牌官方说明插图16

  德国建材卖场真实售卖

德国美阁乐(MEGERLE)品牌官方说明插图17

  原装原罐进口产品:条码为40开头,且标注了德国制造,背部标签也有生产工厂地址描述

2.国内生产产品:在四川绵阳、成都彭州设立生产基地,仅生产腻子、墙固、石膏、界面剂等墙面辅料,不生产乳胶漆类产品。国产产品条码以69开头,包装清晰标注国内生产工厂及地址,进口与国产产品标识明确,无混淆误导情况。

德国美阁乐(MEGERLE)品牌官方说明插图18

  国产合资产品:条码为69开头,并且有中文,背部标签也有生产工厂地址描述

 四、品牌承诺:坚守品质,合规经营

美阁乐品牌始终坚守品质初心,严格遵守国内外各项法律法规,坚持合规经营、透明运营,致力于为消费者提供环保、高品质的涂料产品与服务。

我们欢迎消费者、经销商及各界人士,通过官方网站、授权门店、正规合作渠道了解品牌信息,也可通过官方客服热线、公众号咨询资质核验相关事宜,我们将全力配合核查工作。

感谢广大消费者与合作伙伴长期以来的信任与支持,美阁乐将持续深耕产品与服务,维护市场良好秩序,以优质产品回馈市场信赖。

免责声明:本站转载的文章,版权归原作者所有;旨在传递信息,不代表本站的观点和立场。

第二届低空产业创新大赛将于2026年4月举办
上一篇 2026年4月8日 17:39
转发提醒!这些胃的求救信号别忽视
下一篇 2026年4月9日 09:04

相关推荐